TI AM6232的CAN接口隔离设计
TI AM6232的CAN接口隔离设计
随着工业自动化、汽车电子和物联网等领域的快速发展,CAN总线(Controller Area Network)作为一种高效、稳定的通信协议,被广泛应用于各种嵌入式系统中。Texas Instruments(TI)推出的AM6232芯片,是一款高性能的ARM处理器,广泛应用于要求高速处理和可靠通信的应用场景。在这些应用中,CAN接口的设计尤为重要,尤其是在隔离设计方面,如何确保系统的稳定性和数据的准确传输,成为了设计的关键因素之一。
本文将探讨TI AM6232芯片的CAN接口隔离设计,分析其设计要点、常见的隔离方法以及设计中的注意事项。
1. CAN总线和隔离的必要性
CAN总线的广泛应用使其成为工业控制和汽车电子中最常见的通信标准之一。CAN总线系统需要具备较强的抗干扰能力,因为这些系统通常工作在复杂的电磁环境中,容易受到各种噪声源的影响。
为了确保系统的可靠性,尤其是在高电压、高噪声的环境中,CAN接口的电气隔离设计尤为重要。隔离设计可以有效地避免以下问题:
●电气噪声干扰,保护信号的完整性。
●地电位差异导致的损害,避免电气短路或系统损坏。
●保证系统在恶劣环境中的稳定运行。
2. TI AM6232的CAN接口特性
TI AM6232是一款集成了CAN控制器的高性能处理器,支持3路CAN,符合CAN协议2.0 A、B和ISO 11898-1。 AM6232通过内置的CAN控制器直接支持标准的CAN FD协议,具有高吞吐量、低延迟等优势,能够满足复杂应用场景的需求。
AM6232的CAN接口包括TX(传输)和RX(接收)两条信号线路,用于数据的双向传输。为了确保数据传输的可靠性,TI推荐在这些接口之间使用隔离组件,以防止由电压波动、电气噪声等问题引起的数据错误或硬件损坏。

图一 MCAN模块框图
3. CAN接口隔离设计方法
CAN接口的隔离设计一般采用光隔离器或数字隔离器,这些隔离技术可以有效地屏蔽高电压和电磁干扰,确保数据传输的可靠性。具体方法包括:
3.1 数字隔离器
数字隔离器是利用高频信号通过电容隔离的方式实现电气隔离。与光隔离器相比,数字隔离器具有更高的传输速度和更低的功耗,因此在高速应用中表现更为出色。TI的数字隔离器如ISO7741、ISO7740等,广泛应用于需要高带宽和低功耗的场景。
数字隔离器在CAN接口的隔离设计中,主要用于在CAN_H和CAN_L线之间提供稳定的数据传输保护。数字隔离器的响应时间更短,适用于高速CAN通信,能够有效地降低延迟,保证高频率数据传输的稳定性。
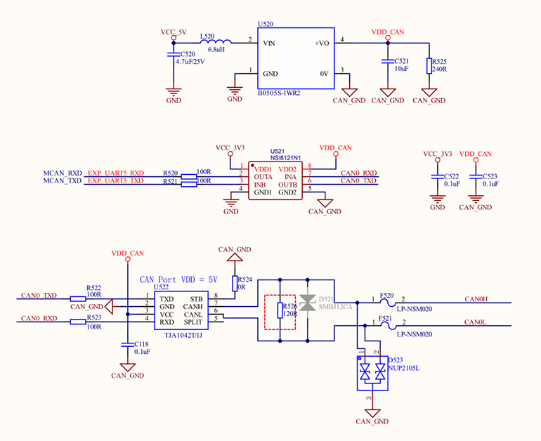
3.3 电源隔离
除了信号隔离之外,还需要电源隔离,本文采用的是B0505的隔离电源,将5V电源转换成5V输出。

图二 CAN隔离接法
4. 隔离设计的注意事项
在设计TI AM6232的CAN接口隔离时,除了选择合适的隔离器之外,还需要考虑以下几个关键因素:
4.1 隔离电压
根据应用场景的不同,隔离器的工作电压等级需要满足系统的要求。TI提供的ISO系列隔离器通常支持不同的隔离电压等级(如2500V、5000V等),选择适当的电压等级可以提高系统的抗干扰能力。
4.2 数据速率
CAN总线的传输速率(如1Mbps)可能会受到隔离器带宽的限制。因此,在选择隔离器时,必须确保其带宽足够支持系统要求的传输速率。大部分TI的光隔离器和数字隔离器都能支持高达1Mbps以上的CAN通信速率,但仍需注意具体型号的规格。
4.3 时延和功耗
时延和功耗是影响CAN通信性能的重要因素。在高频率应用中,过高的时延可能导致数据丢失或错误,而过高的功耗则会增加系统的热负荷。选择低延迟、低功耗的隔离器(如TI的ISO7741系列)可以有效改善系统的性能。
5. 总结
TI AM6232的CAN接口隔离设计是确保系统稳定性和可靠性的关键。通过选择合适的光隔离器或数字隔离器,并结合具体应用的需求,可以有效提高抗干扰能力、降低电气故障风险,确保数据的准确传输。在实际设计中,除了选择适当的隔离器,还需要考虑隔离电压、数据速率、时延和功耗等因素,以实现最佳的系统性能。
通过合理的隔离设计,AM6232的CAN接口能够在复杂电磁环境中可靠工作,为工业控制、汽车电子等领域提供高效的通信解决方案。
维芯科作为TI的第三方合作伙伴,在电路设计方面可以提供一定的支持,推荐使用维芯科设计的AM62x核心板,WTC-AM62XXS核心板:
https://www.weathink.cn/products/hexinban/11.html
相关产品>
-
T153工控板
●CPU:T153,4核处理器,最高主频1 6GHz●MCU:600-MHz RISC-V E907●RAM:256MB 512MB 1GB DDR3●NAND:256MB 512MB NAND Flash●eM
了解详情
-

-
RK3588工控板
●CPU:Rockchip RK3588●架构:四核Cortex-A76 + 四核Cortex-A55●NPU:6TOPS●内存:4GB 8GB 16GB LPDDR4x●Flash:32GB
了解详情
-
瑞芯微RK3588核心板
●CPU:RK3588 RK3588J●架构:四核Cortex-A76 +四核Cortex-A55●NPU:6TOPS●RAM:4GB(默认) 8GB 16GB LPDDR4x●ROM:32GB(默认
了解详情
EN